酒馆战争运营思路玩法分享
酒馆战争作为一个策略性战略游戏,其中如何合理使用仅限的资源,取得最大化的收益尤为重要。整局游戏大致划分为三个阶段:前期决定方向,中期确定阵容,后期发展实力。下面是小编给大家带来的酒馆战争运营思路玩法分享,感兴趣的小伙伴们一起来看看吧。 lingliuyx.com
酒馆战争运营思路玩法分享
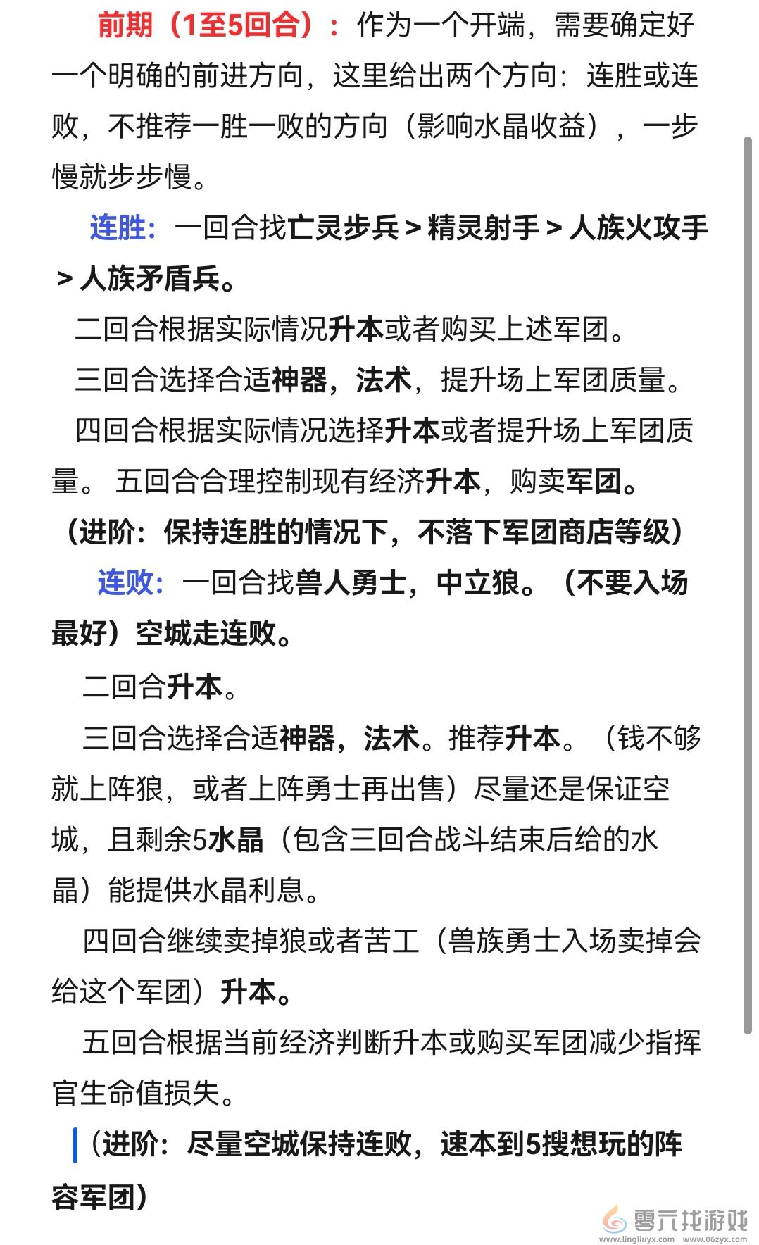
前期(1至5回合) 零六游戏,游戏平台零六找游戏
作为一个开端,需要确定好一个明确的前进方向,这里给出两个方向:连胜或连败,不推荐一胜一败的方向(影响水晶收益),一步慢就步步慢。 本文来自零六找游戏
连胜:一回合找亡灵步兵>精灵射手>人族火攻手>人族矛盾兵。 06zyx.com
二回合根据实际情况升本或者购买上述军团。
06sy.cn
三回合选择合适神器,法术,提升场上军团质量。
零六游戏,游戏平台零六找游戏
四回合根据实际情况选择升本或者提升场上军团质量。五回合合理控制现有经济升本,购卖军团。
零六游戏公众号
(进阶:保持连胜的情况下,不落下军团商店等级)
零六游戏攻略平台

当然,想要一直连胜和一直连败是一件不容易的事情,当实际情况将你推入了第三个方向你该如何破局呢?(一胜一败)
1、三回合神器商店阶段尽可能的不购买任何神器,法术。将水晶留着吃利息,等6回合的时候用。
2、做个搅屎棍,自己不好过的同时也要让别人不好过,别人连胜就提升军团质量断他连胜,别人连败的时候就和他一起空城。(平局会断连胜和连败)3,2号做法不可取的情况下尽量让自己也变成连胜和连败的方向。

神器选择仅做参考,排名只是优先选取衡量,不是神器功能性对比。

以上就是酒馆战争运营思路玩法分享的全部内容,更多酒馆战争相关攻略,敬请关注本站。
相关游戏资讯
猜你喜欢内容
热门推荐
手游开服表
游戏攻略
加入收藏
